One trick to keep up your sleeve is to remember that in real life, things are made of separate pieces. So your model can do the same. No need to match topologies. Just make them separate, and put them next to each other.
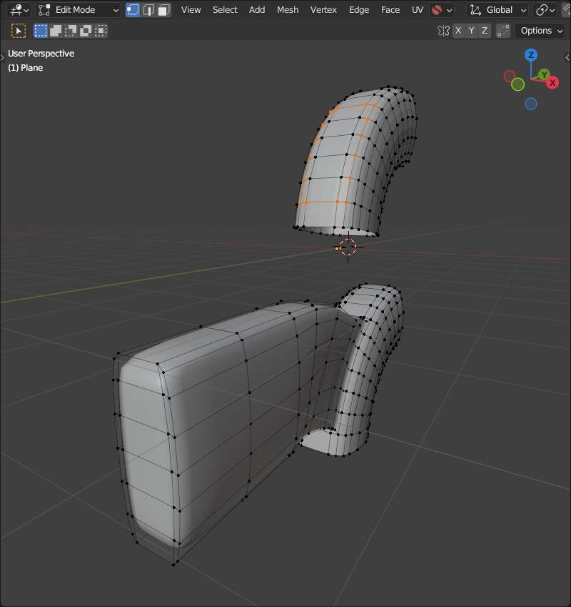
how to go about transition two beveled corners of a form into a third beveled corner?
This is a topology issue I have been running into a lot lately and each time I just barely manage to solve it, with inadequate results. Below is an image illustrating the corners in question, thank you for any help.
Yeah for a prop like this with a lot of ~90 hard edges that need beveled, I'd just do them all at once at the end. Lot less work and you can clean up weirdness without having to manage every bevel intersection.
Hey guys! I apologize in advance for not seeing this solution in the thread. I'm just starting to learn Blender and I don't understand how to deal with these corners and points where 4+ edges meet. How do I deal with this?
It's inevitable that there's going to be 5 and 3 edge poles, one of the easiest options is to try to move them to flat areas were distortions will be minimal. Could also leave ngons instead of having edges go to a 5 pole. Sometimes they don't cause much of an issue at all with smoothing, it really just depends, and managing them is mostly what subdiv modeling is about.
It's inevitable that there's going to be 5 and 3 edge poles, one of the easiest options is to try to move them to flat areas were distortions will be minimal. Could also leave ngons instead of having edges go to a 5 pole. Sometimes they don't cause much of an issue at all with smoothing, it really just depends, and managing them is mostly what subdiv modeling is about.
I tried to move it here, it seems correct, but at another angle 6 already converge, and I don’t understand how to move them
What does it look like when subdivided? It's important to show wireframe before, and subdivision after. Like in the first post of this thread:
Check the links in the first post, this kind of modeling issue has been covered many times before. For example, from Shared: My Technical Talk content comes this pretty step-by-step:
Like Zac and Eric mentioned: try subdividing the mesh and see if there's any smoothing errors like pinching, stretching, or unintended surface deformation. The unsubdivided wireframe is great for clarity but it's easier to identify specific problems by comparing it to the smoothed mesh and subdivision wireframe preview.
As far as the topology routing strategy goes, it really depends on what the model will be used for, but it's worth mentioning that a couple of posts up there's a conversation that about topology routing around a complex shape intersection and the answer there is probably applicable here too.
It's really easy to get bogged down moving loops around without seeing a lot of progress. Which is why it's generally considered best practice to block out all of the major forms first then solve any basic topology flow issues during the block out, before adding a lot of support loops. This way the shapes themselves and the existing geometry in those shapes will help guide the loop flow around the shapes.
Here's some links to other write-ups that cover how to streamline the block out process and solve topology flow issues so most of the final support loops can be added with a few simple bevel / chamfer operations.
Below is an example of what this approach could look like for this part of the model: Start by blocking out the larger curved shapes and the bulk of the complex form underneath, maintaining a few key loop paths off the curved shapes. Try to use the existing geometry in the curved shapes as part of the loop flow path for the support loops whenever possible.
This is typically done by adjusting the density of the curved surfaces and the placement of intersecting geometry so the shape transition lands between the existing segments of the curved surfaces. That way the intersecting shape and the support loops around it are
less likely to disrupt the segment spacing of the existing shape, avoiding unintended surface deformation.
Continue blocking out the secondary forms then join the two shapes together. Direct the loop flow around the combined shapes to define the basic loop flow around the shape transitions and any tertiary details. Sometimes it's easier to work from the outer most bounds of the shapes and push recessed areas inwards and other times it's easier to work from the inner most bounds of the shape and extrude the details outwards.
On this particular shape it seemed to be easier modeling inwards. So the basic loop path was created where it intersects the hemispherical shape then the lower section was pushed inwards to create the depth along that curved lip. Which avoids potential deformation issues on the back of the hemispheres.
Add the basic loop paths around the shapes once all of the major forms are accurately represented. Keeping things relatively simple at this stage makes it easier to solve a lot of basic topology flow issues and the loop paths established here will both hold the larger curves and provide a path for the final edge support loops that are added later.
With the basic loop routing supporting the larger shapes and providing a path for the support loops around the shapes, simply select the edges that define the outer profiles of the shapes and shape transitions then add the support loops with a bevel / chamfer operation. This process can be further streamlined using a bevel / chamfer modifier that's controlled by edge weights.
The example below highlights how the edge support loops created by the bevel / chamfer operation automatically resolve the problems with the corner intersections with a combination of grid and diamond quad topology. Here's some links to additional write-ups that cover a few different ways to approach these kinds of corner intersections using both grid and diamond quad topology.
Below is what the final model looks like. All of the smaller support loops, along the edges that define the shapes, are automatically generated using a bevel / chamfer modifier that's controlled by edge weights.
Most of the topology flow issues were solved early in the block out: the few support loops for the larger forms constrain all of the triangles and n-gons to flat surfaces between the edge support loops where they can't cause any unintended surface deformation. Which is why the mesh subdivides cleanly without being all quads.
Recap: Keep things relatively simple and block out all of the larger forms. Use the block out process to solve most of the topology routing issues before adding a lot of complex support loops. Try to use the existing geometry of curved surfaces as part of the support loop structure around complex shape intersections. Streamline the modeling process by adding final edge support loops around shape using a bevel / chamfer operation.
Some other topology write-ups that may be helpful on this project:
It might be worth to look not only on this example of an 4+ edge in an "abstract" way, but to have a closer look at the reference. For example if the actual topology is more like so..
..then the wanted to be rounded, chamfered, beveled edges has a very unproplematic topology. Here is a more extrem version of this..
Of course this may not fit the original reference but because of the lack of showing them here i can only generaliye: look at the real think. Artisans had to make those rounding somehow in the real world. So follow the real thing.
@Osoramiru I absolutely am one to beat a dead horse, so here's my best swing. Consider that there is no such thing as a perfect edge, chamfer, fillet, nor corner if you're relying on a curve smoothing algorithm to generate it. That includes catmull-clarke. For insignificant or miniscule edges such as the one you're making, it's fine. In my experiments, I found that I want to chamfer edges that are larger than 4mm radius for something rendered in full-screen at 1440p. I'm currently working on an OZ9, and on it's receiver, there are two slide rails, front and rear, that have the same geometry as yours. The edges are ~1mm radius, here zoomed way, waay in. First the front rail. The thickness in height of the slide rail is about 6mm.
The rear rails you can see I went with a slightly different flow, simply because there's a 45° edge on the front face, which taunts me to secure it first and foremost. The slight width-inconsistency you can see on the smoothed curve/edge is not due to my geometry, but due to catmull-clarke generating a wider and softer curve as the angle of the faces decrease.
While it absolutely is possible to find imperfections stemming from poles when zoomed in like this, much of the inconsistencies also stem from the fact that I'm using the catmull-clarke algorithm to create a radius from what is essentially 45° to 90° flat surfaces. No algorithm that I've heard of can create perfect chamfers or fillets from such a base.
It doesn't matter, though. Next is the complete part, at approximately the resolution on screen that it'll be rendered at. I've really tried my best to angle this to show the imperfections, and the material is much more glossy than it'll have in the end. The extra glossy material is there to highlight imperfections that I do want to fix, and help me see them early on as I make the HP. You either can't see them, or they're so insignificant or in such a tight spot that you won't notice. A.K.A. good enough. If you request it of me, I'll post some parts that according to my experiments need attention.
Anyone have any idea how to model this tape pulled out of the cassette?
I would just make a spline and extrude that to make the width of the tape. If you use less points, and use bezier knots to smooth it out, it will give you smoother curvature. Then look at it from an angle, and move points up/down to prevent interpenetrations.
There are various "make wires" tools out there which will create a curved filament, after you make a series of points in space.
You could even try a physics sim to prevent it from interpenetrating itself. But it would be a lot less time-consuming just to draw a line, and extrude it.
Hello everyone, I'm having a shading problem in this area. I've been trying to fix it somehow for the past few hours but it seems impossible. Any tips you can give me? I would appreciate it if you could recommend an article, book, or blog about topology for weapons/game assets that specializes in how to correctly handle tris.
You don't need to attach all your parts together in the same watertight surface. The orange knob can just be floating on top of the surface, same with the gray base+handle. This will allow you to simplify your surface considerably.
After that, you can refine your underlying surface.
However, most lowpoly assets will not look great with perfectly smooth metal materials. During modeling you can use a similar base material to what the final intent would look like, to avoid worrying over details that would never be seen in the final textured asset.
The normals don't have to look perfect on it however, because the normal map will change all that anyhow. You just want to use hard edges, and/or face-weighted normals, to reduce shading extremes which will improve the baked normal map. More about that on the same Wiki page.
To elaborate on that: Perfectly glossy reflections will amplify even the smallest changes in surface direction, because the angle of the reflection moves twice as much as the surface normal, and vertex interpolated normals/shading is prone to show gradients to begin with. So that's simply how it works. I agree that your top example will look fine in most use cases, and especially if you use a normal map which ideally gets rid of the vertex interpolation artifacts altogether.
If you absolutely wanted to fix the vertex shading, you could try to add some more horizontal edges to go with the vertices of the cutout, but ultimately, you'd have to resort to editing the vertex normals. They are split around the cutout, but as the surface bends downwards, the normals interpolate downwards as well, while the ones on top of the cutout have no such influence. A practical way to get a near perfect result would be to project the outward-facing vertex normals from a shape without the cutout.
Likewise, your second examples is fine, in principle, I'd just add some more edges/vertices as needed to relieve those very tight horizontal triangles as that might require a pretty high resolution normal map for compensation otherwise.
Some programs support locking normals which makes merging two sections like that while keeping the shading much easier. Some also support copying normals from one mesh to another, which can be used similarly with just duplicating the mesh first.
I prefer not to edit normals manually if possible.
Hey everyone, been struggling getting this piece modelled for days now, tried 12 times, trying to get it done with little to no shading errors or pinching, it's mainly that curve on the end that's giving me issues. I would appreciate some help. Thank you. Without SubD its 11k tris, with SubD its 186k Tris. Please view the images.
All you need to do is not terminate the tris right on the edge of that back side. You could delete the back and re-extrude the same edges without terminating edge loops and fix it in less than a minute.
When seeing your 6th and 7th image (uneven ditributed cylinder and "teeth" faces because of "optimizing" face count ) somehow this post came into my mind :
Hello. I need help with modeling stock with handle for shotgun (Mossberg 590A1). Specifically connection between stock and handle.
Best I came up with is box shapes with edge modifiers, "merged" together + data transfer, shrinkwrap and mesh edit modifiers on top.
(Here should be attached picture) I always struggled with half-organic shapes so this part of whole modeling is my Achilles heel (same goes to vehicles).
@Lemenus That approach of projecting the adjacent shapes could work, though most non-destructive or modifier based approaches tend to work best when each operation is naturally constrained by either the basic forms themselves or well defined breaks between adjacent surfaces.
Since this stock is a collection of compound curves, blended together with relatively soft surface transitions, it may be necessary to create a contiguous base mesh where the topology flow itself is what constrains the round overs and fillets. It's the continuous surfaces and variable width of the curved features that make this something of a pain to setup a non-destructive block out this way. It Can be done though...
A partially automated or at least semi-non-destructive alternative to modifiers is using a plug-in or add-on that enables re-working existing round overs and automatically creates fillets around boolean operations when poly modeling. As impressive as those types of tools are, especially for concept modeling, whether or not the final model is bake ready really just depends on how the tool set was used and what the overall workflow looks like.
All that said: basic subdivision modeling is fairly straightforward and there's a couple of different ways to approach creating a base mesh that allows the subdivision to do most of the smoothing work.
Okidoki demonstrated the basics of an edge extrusion approach in the previous post. Another option would be to use a strip modeling approach. That way it's a bit easier to solve some of the shapes without having to worry about potential topology flow issues before joining all the surfaces together.
Below is an example of what a basic shape and strip based modeling approach could look like. Start by blocking out the proportions of the largest forms first. In this case the the curvature of the grip and the profile of the butt. Work from largest to smallest. Keeping everything relatively simple and fairly uniform, while roughly matching the segments so they line up across the adjacent shapes.
Once all of the primary and secondary forms are accurately represented and the segments are more or less lined up, fill in the missing faces or merge down the adjacent vertices to close the mesh. Resolve the topology to all quads by dissolving or redirecting the loops around the shapes as required.
Try to minimize any unwanted shape deformation or abrupt changes in segment spacing. (Slide the geometry along the surface and relax the mesh as needed to maintain the curvature of the underlying surfaces.) If smaller tertiary details need additional geometry then finalize the larger shapes and apply a subdivision level before adding the details.
Here's what the final base mesh could look like, before adding any of the recessed cut outs like the internal shell holder.
A couple of pages back there's a longer write-up about blocking out stocks. It covers how to create the basic shapes, when to apply subdivision during the block out, and how to redirect the loop flow around secondary and tertiary details: https://polycount.com/discussion/comment/2801011/#Comment_2801011
Recap: Keep things relatively consistent. Block out he larger forms first. Focus on creating accurate shapes then let those shapes guide the topology flow around them. Work in stages and apply subdivision levels as required to support smaller details on complex curves. Let the subdivision handle most of the smoothing.
Some additional write-ups that cover simplifying block outs and streamlining subdivision modeling:
My brain unable to process how to model with lines... (snip)
You should take advantage from already having the blue mesh and use it as a base for a new mesh instead of deleting it and trying to recreate from scratch. I suggest using either the PolyQuilt extension or enabling "nearest face" snapping. Then just create the new topology on top of the old one in your new mesh.
@Lemenus Try working with subdivision preview enabled: it provides direct feedback showing how the smoothing changes when adding and extruding edges or moving and connecting vertices. That should make it a lot easier to see how subdivision smoothing behaves and how dense the mesh needs to be to hold the shapes.
Keep things fairly simple at first and avoid creating all of the geometry in the curves manually. It's a lot of extra work: instead let the subdivision modifier smooth the shapes and fill in the geometry between the larger line segments.
The example below shows how the subdivided mesh changes when smoothing preview is applied and additional edges are cut in to refine the shapes.
It can also be helpful to draw over the shapes in the references to visualize the basic forms and find potential problems with loop routing strategies. Loop paths often need to follow the shape of the underling curves so identifying where shapes change direction and blend together should make it easier to plan the overall flow of the mesh.
Would it be easier to model such shape in CAD software like Plasticity? I kinda figured out how to make stock in general, but this one with shell holder have tricky shape, which is not easy to work with in subdiv because of the hole on curved surface. I tried to to it but can't avoid pinching and distorting overall shape around.
Would it be easier to model such shape in CAD software like Plasticity? I kinda figured out how to make stock in general, but this one with shell holder have tricky shape, which is not easy to work with in subdiv because of the hole on curved surface. I tried to to it but can't avoid pinching and distorting overall shape around.
maybe, your choice what method you use. all come with their own set of drawbacks and perks.
once you understand how to cut out or add a hard shape from an organic shape in subdivision modelling it doesnt matter much what hard or soft shape it is tho. the process is always the same.
start with the bigger shapes and work your way to the smaller ones. it wont be much different with plasticity or signed distance field sorta modelling
In my honest opinion you seem to be missing fundamental principles working with Subdivision methodologies so highly recommend investigate the forum wiki - http://wiki.polycount.com/wiki/Subdivision_Surface_Modeling a literal goldmine of relevant info at ones disposal.
As for implementing alternative software options, I'd have to agree with Neox because generating content doesn't necessarily depend on a specific tool but rather understanding why / how an envisioned asset may be created in 3D.
For example:
I made this unfinished design based off of an Ithaca M37 tutorial by @Millenia when learning how to make projectile firing ordnance and one hot tip learnt has stuck with me ever since.
(Always try to remember when producing hard surface stuff, by following manufacturing OEM concepts i.e. how it was initially put together in the factory.)
@Lemenus Without seeing the results of each model or workflow it's difficult to provide specific feedback but in general:
The subdivision block out should progress in stages. Keeping things fairly simple at the start makes it easier to edit the primary forms. Once those larger shapes are established it's fine to lock them in by applying one or two subdivision levels so there's enough geometry to support the smaller secondary details.
There's a few different ways to approach modeling those smaller details but it can be helpful to use a non-destructive boolean operation to figure out how much mesh density is required in each so everything more or less lines up between the shapes.
As shown in the example below, the base mesh accurately represents the larger forms and subdivides cleanly but doesn't have enough geometry to support those diagonal edges on the intersecting shape. While it might be possible to cleanly join the shell holder after applying a single level of subdivision it's probably much easier to just work off the second subdivision level and dissolve any extraneous loops to simplify things after the shapes are joined.
Once there's enough geometry to support the shape intersection and the segments in both the underlying and intersecting geometry more or less line up, it's a fairly straightforward process to merge everything down and route the loop flow around the intersecting shape.
While it's nice to have a base mesh that resolves to all quads, for most game art workflows, as long as they don't cause any unwanted surface deformation or smoothing artifacts, sometimes it's just easier or quicker to leave a few of those triangles or n-gons in the base mesh. They'll all be resolved to quads anyway once the final subdivision modifier is added to the stack.
It's worth mentioning that this second iteration of the base mesh could be cleaned up and simplified further. If all quads is a requirement then it just comes down to dissolving some loops and re-connecting others to direct the loop flow until everything lines up. Also: the space between the inner and outer support loops around the shapes is often a great place to reduce perpendicular loops by terminating them with a diamond quad.
Another option is to simply combine subdivision modeling and boolean re-meshing workflows. Block out the larger curved forms with subdivision then use non-destructive boolean operations to create the cut outs then add re-meshing and corrective smoothing modifiers to the stack to generate the final high poly.
This combination of approaches avoids complex modifier setups and all the loop routing work but the final high poly mesh is much denser and the overall editability depends entirely on how the rest of the workflow was setup.
Refining the shapes and topology is fairly straightforward but preventing unwanted surface deformation often comes down to just editing the mesh in a way that preserves the primary forms. E.g. relaxing or sliding the edge loops along existing surfaces and maintaining consistent segment spacing and curvature when adding or dissolving edge loops.
You're on the right track. Extrude what you have into volumes. You can look at how others have done this, search "stylized hair" on Sketchfab, and use the Model Inspector to see wires.
best way to model this part? I've been stuck on it for a few days, I've tried using booleans but the end result ends up looking wrong no matter what I do.
@WarriorOfOld There's a few different ways to approach modeling this shape but, whether using non-destructive modifier based booleans or basic poly modeling operations, it probably makes the most sense to start by defining the basic shape of the well and ramp then line all of that up with the other internal parts and key surface features before rounding off the face of the ramp and connecting it to the breach.
Below is an example of what that process could look like. Using basic destructive poly modeling tools: block out the simplified primary and secondary forms first then round off the face of the ramp and corners of the well with a series of bevel / chamfer operations. From there it's a relatively straightforward process to connect the top of the ramp with the cylinder segments on the adjoining chamber.
When working with complex forms it's sometimes helpful to break down the shapes in the references by drawing over individual features to get a sense of whether they're curved or flat and how they interact with adjacent surfaces.
Hi. How do I model something like this? How should I think about it? I made a clip and added support loops to it, but I'm not quite sure how to connect it to the cylinders. How should I think about how many segments they should have?
Hi. How do I model something like this? How should I think about it? I made a clip and added support loops to it, but I'm not quite sure how to connect it to the cylinders. How should I think about how many segments they should have?
It looks like you have a solid start with the block out and topology routing. How much geometry this model needs depends entirely on what it will be used for.
If it's for up close product rendering or VFX work then the model might need to be fairly dense to ensure consistent surface quality when rendering with complex reflection and refraction shaders. In that case the mesh density really just depends on how accurate and sharp the shapes need to be.
If it's for a typical game art high to low baking workflow then the mesh could probably be simplified a bit to make modeling easier and quicker. Also, depending on texture resolution limits, it may be necessary to make the high poly a bit softer or taper some of the shapes. That way all the edge highlights are still visible at normal view distances.
Here's a link to another write-up that covers just how little geometry is required to get clean high poly models:
As far as connecting all the shapes: it really just comes down to lining up the segments and routing the topology around the shape intersections. With what you already have the next step would be to establish the outer control loops around the base of the intersecting shapes then simplify the rest of the mesh by dissolving any extraneous edges.
Here's a few links to write-ups that cover how to attach similar shapes to curved surfaces:
I'm working on an AKM muzzle brake and I'm trying to improve my topology. I've been studying my current model for a while, but I feel my edge flow is terrible.
To get the shape I currently have, my outer circle uses 52 segments, while the inner cylinder uses 36. If I could use the same segment count for both, I imagine the topology would be much easier to manage, but I'm concerned it would deform the intended shape.
I'm completely lost on how to properly create the geometry for a bevel with curvature on a hollow cylinder. What would be the correct approach to achieve clean and efficient topology for this kind of shape?
2300511685 Overall it looks like you're already on the right track. It really just depends on what the model is for.
If it's for games: the brake has a very rough surface finish and it's a very small part that's typically further away from the player's main point of view. So the current high poly is more than passable since it's unlikely that any small smoothing artifacts would be visible on the final in-game model and textures.
It's also worth mentioning that the current support loops look a bit tight and, depending on the textel density, it may be necessary to loosen up those support loops a bit. That way the edge highlight is wide enough to be clearly visible at different view distances and will bake cleanly.
As far as the topology itself is concerned: sometimes less is more. Simplifying the base mesh and reducing or removing a couple of those redundant double loop paths would make the modeling a bit easier and potentially resolve a few of those subtle pinching artifacts where the topology bunches up on the round over at the front of the brake.
For a lot hard surface game art projects, it's generally fine to leave a
few triangles or n-gons in well supported areas, provided the rest of
the base mesh is fairly well organized and the final topology layout
subdivides cleanly. If there's no visible smoothing errors and the
surface quality is acceptable for the intended use case then there
really isn't much of a point to spending a lot of time manually moving stuff
around just for the sake of having an aesthetically pleasing wire frame.
There's a lot of different ways to approach modeling this. So there's no single right way to do it. Though it's probably best to focus on creating accurate shapes first, while also matching the segments in the intersecting cylinders during the initial block out. Once that's done, solve any major topology routing issues before adding the support loops used to sharpen the shapes when subdivision is applied.
Here's an example of what that shape first approach could look like, using a streamlined parametric primitive and modifier based modeling workflow for the block out.
Start by defining the profile of the larger shape using a spin modifier then create the boolean object for the intersecting sloped cut out and generate the rounded fillet using a bevel / chamfer modifier. Adjust the number of segments in both shapes until the edges are roughly aligned then create the inner profile using the same process.
In this example the larger shape has 32 segments and the smaller one has 16. The number of segments will vary depending on the shapes and size of the intersecting rounded corner. Since all of the segments in the curves are generated by modifiers it's easy to adjust the density of each shape and find what ratio provides the best balance between accuracy and editability.
After everything is aligned it's just some basic cleanup operations, like edge dissolve, join through, and snap merge, to simplify the mesh so there's enough room for the support loop paths.
The shape first approach and segment matching during the block out means a lot of the basic loop flow is already defined by the existing geometry in the shapes. So there's minimal cleanup required and the rest of the support loops can be added automatically using a bevel / chamfer modifier controlled by angle or edge and vertex weights. (Shown highlighted.)
Here's what the final base mesh looks like with all the modifiers turned off, wire frame subdivision preview with the modifiers turned on, and the shaded subdivision preview. Note how many of the triangles left in the base mesh resolve to quads once the support loops are added. Most of the triangles and E poles are constrained to the flat areas or between the inner and outer support loops. Which helps prevents unwanted surface deformation.
Efficient subdivision modeling is all about making tradeoffs between accuracy, editability, and surface quality.
Increasing the number of segments in a curved surface can be helpful when joining a series of complex curves and does tend to increase surface quality but it also increases the complexity of the mesh. Which makes it hard to edit.
So for small parts like this, which have complex shape intersections but are further away from the player's camera and have heavy micro texture details in the normal map, it's often a good idea to aim for the minimum amount of geometry required to cleanly hold the shapes.
Anything more tends to quickly hit a point where there's diminishing returns and that soaks up time that could be put to better use elsewhere.
Recap: simplify the base mesh using a shape first approach that focuses
on matching the segments of the intersecting cylinders during the block
out. Keep things relatively simple, let the shapes define the basic loop paths, and automate or streamline the process of adding the final support loops.
Here's some links to additional write-ups that cover segment matching on complex shapes and topology flow on intersecting cylinders:
I hope you can see this. It is a cylinder connecting to a cube. How do i connect them seamlessly ? I hope i followed the rules while posting this. Please help me..
For even more context. In my model the cylinder just connects to the cube. But in the reference the cylinder kind of comes down before connecting seamlessely to the cube (I guess ) if you look at the edge in reference ). This is all the reference i can get. thanks
Replies
Update: Figured it out a bit. If anyone has tips or anything please feel free to share.
how to go about transition two beveled corners of a form into a third beveled corner?
This is a topology issue I have been running into a lot lately and each time I just barely manage to solve it, with inadequate results. Below is an image illustrating the corners in question, thank you for any help.
You may have to elaborate this to get a more suited answer.
Check the links in the first post, this kind of modeling issue has been covered many times before. For example, from Shared: My Technical Talk content comes this pretty step-by-step:
https://polycount.com/discussion/comment/2718563/#Comment_2718563
https://polycount.com/discussion/comment/2757752#Comment_2757752
https://polycount.com/discussion/comment/2800274#Comment_2800274
https://polycount.com/discussion/comment/2798366/#Comment_2798366
..then the wanted to be rounded, chamfered, beveled edges has a very unproplematic topology. Here is a more extrem version of this..
Of course this may not fit the original reference but because of the lack of showing them here i can only generaliye: look at the real think. Artisans had to make those rounding somehow in the real world. So follow the real thing.
I absolutely am one to beat a dead horse, so here's my best swing.
Consider that there is no such thing as a perfect edge, chamfer, fillet, nor corner if you're relying on a curve smoothing algorithm to generate it. That includes catmull-clarke.
For insignificant or miniscule edges such as the one you're making, it's fine.
In my experiments, I found that I want to chamfer edges that are larger than 4mm radius for something rendered in full-screen at 1440p.
I'm currently working on an OZ9, and on it's receiver, there are two slide rails, front and rear, that have the same geometry as yours.
The edges are ~1mm radius, here zoomed way, waay in. First the front rail. The thickness in height of the slide rail is about 6mm.
The rear rails you can see I went with a slightly different flow, simply because there's a 45° edge on the front face, which taunts me to secure it first and foremost. The slight width-inconsistency you can see on the smoothed curve/edge is not due to my geometry, but due to catmull-clarke generating a wider and softer curve as the angle of the faces decrease.
While it absolutely is possible to find imperfections stemming from poles when zoomed in like this, much of the inconsistencies also stem from the fact that I'm using the catmull-clarke algorithm to create a radius from what is essentially 45° to 90° flat surfaces.
No algorithm that I've heard of can create perfect chamfers or fillets from such a base.
It doesn't matter, though. Next is the complete part, at approximately the resolution on screen that it'll be rendered at.
I've really tried my best to angle this to show the imperfections, and the material is much more glossy than it'll have in the end. The extra glossy material is there to highlight imperfections that I do want to fix, and help me see them early on as I make the HP.
You either can't see them, or they're so insignificant or in such a tight spot that you won't notice.
A.K.A. good enough.
If you request it of me, I'll post some parts that according to my experiments need attention.
There are various "make wires" tools out there which will create a curved filament, after you make a series of points in space.
You could even try a physics sim to prevent it from interpenetrating itself. But it would be a lot less time-consuming just to draw a line, and extrude it.
Hello everyone, I'm having a shading problem in this area. I've been trying to fix it somehow for the past few hours but it seems impossible. Any tips you can give me? I would appreciate it if you could recommend an article, book, or blog about topology for weapons/game assets that specializes in how to correctly handle tris.
After that, you can refine your underlying surface.
However, most lowpoly assets will not look great with perfectly smooth metal materials. During modeling you can use a similar base material to what the final intent would look like, to avoid worrying over details that would never be seen in the final textured asset.
The normals don't have to look perfect on it however, because the normal map will change all that anyhow. You just want to use hard edges, and/or face-weighted normals, to reduce shading extremes which will improve the baked normal map. More about that on the same Wiki page.
If you absolutely wanted to fix the vertex shading, you could try to add some more horizontal edges to go with the vertices of the cutout, but ultimately, you'd have to resort to editing the vertex normals. They are split around the cutout, but as the surface bends downwards, the normals interpolate downwards as well, while the ones on top of the cutout have no such influence. A practical way to get a near perfect result would be to project the outward-facing vertex normals from a shape without the cutout.
Likewise, your second examples is fine, in principle, I'd just add some more edges/vertices as needed to relieve those very tight horizontal triangles as that might require a pretty high resolution normal map for compensation otherwise.
I prefer not to edit normals manually if possible.
..and yes. There are triangles..
been struggling getting this piece modelled for days now, tried 12 times, trying to get it done with little to no shading errors or pinching, it's mainly that curve on the end that's giving me issues. I would appreciate some help. Thank you.
Without SubD its 11k tris, with SubD its 186k Tris. Please view the images.
https://polycount.com/discussion/comment/2742955/#Comment_2742955
You might simlpy not need that much faces one the circumference ? So adjust it to the "teeth" ??
(Here should be attached picture)
I always struggled with half-organic shapes so this part of whole modeling is my Achilles heel (same goes to vehicles).
of course i didn't met the proper forme here
Since this stock is a collection of compound curves, blended together with relatively soft surface transitions, it may be necessary to create a contiguous base mesh where the topology flow itself is what constrains the round overs and fillets. It's the continuous surfaces and variable width of the curved features that make this something of a pain to setup a non-destructive block out this way. It Can be done though...
Okidoki demonstrated the basics of an edge extrusion approach in the previous post. Another option would be to use a strip modeling approach. That way it's a bit easier to solve some of the shapes without having to worry about potential topology flow issues before joining all the surfaces together.
Try to minimize any unwanted shape deformation or abrupt changes in segment spacing. (Slide the geometry along the surface and relax the mesh as needed to maintain the curvature of the underlying surfaces.) If smaller tertiary details need additional geometry then finalize the larger shapes and apply a subdivision level before adding the details.
Here's what the final base mesh could look like, before adding any of the recessed cut outs like the internal shell holder.
Recap: Keep things relatively consistent. Block out he larger forms first. Focus on creating accurate shapes then let those shapes guide the topology flow around them. Work in stages and apply subdivision levels as required to support smaller details on complex curves. Let the subdivision handle most of the smoothing.
https://polycount.com/discussion/comment/2802469#Comment_2802469
https://polycount.com/discussion/comment/2776197/#Comment_2776197
https://polycount.com/discussion/comment/2779298/#Comment_2779298
I tried to follow curves but can't process how to do it
You should take advantage from already having the blue mesh and use it as a base for a new mesh instead of deleting it and trying to recreate from scratch. I suggest using either the PolyQuilt extension or enabling "nearest face" snapping. Then just create the new topology on top of the old one in your new mesh.
Keep things fairly simple at first and avoid creating all of the geometry in the curves manually. It's a lot of extra work: instead let the subdivision modifier smooth the shapes and fill in the geometry between the larger line segments.
Here's a couple of other posts that cover working with subdivision preview enabled:
https://polycount.com/discussion/comment/2801645#Comment_2801645
https://polycount.com/discussion/comment/2801666/#Comment_2801666
The subdivision block out should progress in stages. Keeping things fairly simple at the start makes it easier to edit the primary forms. Once those larger shapes are established it's fine to lock them in by applying one or two subdivision levels so there's enough geometry to support the smaller secondary details.
This combination of approaches avoids complex modifier setups and all the loop routing work but the final high poly mesh is much denser and the overall editability depends entirely on how the rest of the workflow was setup.
For example:
model
It all depends of what you have, are able to buy, subscribe , willing to learn.. or "correctly" judged would be "the best method" for your workflow.
Also: there is this wiki.. you might heard of
http://wiki.polycount.com/wiki/HairTechnique
When working with complex forms it's sometimes helpful to break down the shapes in the references by drawing over individual features to get a sense of whether they're curved or flat and how they interact with adjacent surfaces.
Here's a link to another write-up that covers how to break down the shapes in references to identify key features and plan topology routing before starting the block out: https://polycount.com/discussion/comment/2776197/#Comment_2776197
Check out FrankPolygon's sketchbook. He has a ton of great step-by-steps posts, for example here's one dealing with how to merge two cylinders:
https://polycount.com/discussion/comment/2746328/#Comment_2746328
If it's for up close product rendering or VFX work then the model might need to be fairly dense to ensure consistent surface quality when rendering with complex reflection and refraction shaders. In that case the mesh density really just depends on how accurate and sharp the shapes need to be.
https://polycount.com/discussion/comment/2803912/#Comment_2803912
https://polycount.com/discussion/comment/2774628#Comment_2774628
Hello everyone,
I'm working on an AKM muzzle brake and I'm trying to improve my topology. I've been studying my current model for a while, but I feel my edge flow is terrible.
To get the shape I currently have, my outer circle uses 52 segments, while the inner cylinder uses 36. If I could use the same segment count for both, I imagine the topology would be much easier to manage, but I'm concerned it would deform the intended shape.
I'm completely lost on how to properly create the geometry for a bevel with curvature on a hollow cylinder. What would be the correct approach to achieve clean and efficient topology for this kind of shape?
Thanks in advance for any advice.https://drive.google.com/file/d/1AVWzAIBfqyTFW4xu_VazcCOFBFMd-seX/view?usp=drive_link
It's also worth mentioning that the current support loops look a bit tight and, depending on the textel density, it may be necessary to loosen up those support loops a bit. That way the edge highlight is wide enough to be clearly visible at different view distances and will bake cleanly.
After everything is aligned it's just some basic cleanup operations, like edge dissolve, join through, and snap merge, to simplify the mesh so there's enough room for the support loop paths.
The shape first approach and segment matching during the block out means a lot of the basic loop flow is already defined by the existing geometry in the shapes. So there's minimal cleanup required and the rest of the support loops can be added automatically using a bevel / chamfer modifier controlled by angle or edge and vertex weights. (Shown highlighted.)
Efficient subdivision modeling is all about making tradeoffs between accuracy, editability, and surface quality.
So for small parts like this, which have complex shape intersections but are further away from the player's camera and have heavy micro texture details in the normal map, it's often a good idea to aim for the minimum amount of geometry required to cleanly hold the shapes.