Home Technical Talk

Building modular interiors question!

jordank95
polycounter lvl 10
Offline / Send Message
jordank95 polycounter lvl 10
Im working on making a modular interior kit for a warehouse that has corridors, hallways, different rooms branching from hallways etc. I can't seem to figure out the best workflow for my situation. 

If I have an interior room wall that shares a wall with a hallway, should those be two separate meshes or should those be one modular mesh that has room interior on one side and hallway on the other?

Should it be using a plane or a cube with a backside? How do you determine thickness of a modular wall mesh piece? 

How do you determine the spacing? Is it fine if things snap to 10cm rather than half a meter or a full meter?

I have my walls as 4x3 pieces currently since my walls are 3 meters high. Should I make these just 4x4 to make it easier or does height not matter? Is 4x4 better than 3x3m?

Thanks in advance!

Replies

  • poopipe
    Offline / Send Message
    poopipe grand marshal polycounter
    Are you getting any benefit at all from making the walls modular or would you be better off making the warehouse as a single mesh and covering it in modular details? 

    (Spoiler.  Probably the latter)
  • Benjammin
    Offline / Send Message
    Benjammin interpolator
    jordank95 said:
    Im working on making a modular interior kit for a warehouse that has corridors, hallways, different rooms branching from hallways etc. I can't seem to figure out the best workflow for my situation. 

    If I have an interior room wall that shares a wall with a hallway, should those be two separate meshes or should those be one modular mesh that has room interior on one side and hallway on the other?

    Should it be using a plane or a cube with a backside? How do you determine thickness of a modular wall mesh piece? 

    How do you determine the spacing? Is it fine if things snap to 10cm rather than half a meter or a full meter?

    I have my walls as 4x3 pieces currently since my walls are 3 meters high. Should I make these just 4x4 to make it easier or does height not matter? Is 4x4 better than 3x3m?

    Thanks in advance!

    Often times a modular kit gets made by one artist and used by another, so IMO you want them as robust and simple as possible.
    0.5m is probably the minimum snap distance, but I would keep it to 1m if possible. The smaller your snap distance, the easier it is to misalign things and not notice.
    Closed meshes are generally better than open ones for light and shadow bleed reasons.
    The thickness of wall pieces will be noticeable with doorways, so you probably want that to be realistic to whatever material its supposed to be made out of, ie: cinderblocks are 20cm wide. 
    What you probably need to do is build block out modules of the dimensions you think you need and start working with them so you can test out snapping distances and pivot locations. 


  • sketchem
    Offline / Send Message
    sketchem polycounter
    Working on the grid:

    Ignore that it's a power of 2 grid, it works on any grid.



  • jordank95
    Offline / Send Message
    jordank95 polycounter lvl 10
    @sketchem @Benjammin thank you. What Im now confused about is how texel density applies to working on the grid? 
  • Benjammin
    Offline / Send Message
    Benjammin interpolator
    jordank95 said:
    @sketchem @Benjammin thank you. What Im now confused about is how texel density applies to working on the grid? 
    I'm confused about the question :lol:
    I get the sense that you're trying to plan this all out before you even start.
  • sketchem
    Offline / Send Message
    sketchem polycounter
    jordank95 said:
    @sketchem @Benjammin thank you. What Im now confused about is how texel density applies to working on the grid? 
    If you think about what density means, it's saying that a certain amount of surface space is equal to a certain amount of pixels. If your density is 1024pixels/m that means 1m = 1024pixels. So if you divide your 1m grid into 50cm, what does that mean for your pixels? 512px = 50cm. Now think about your mesh grid. There is an equivalence between your mesh grid and UV space for textures. This means that patterns in your textures like bricks or ornaments and stuff like trim sheets or decals all align to a grid and that grid can be made to match the mesh grid. This is useful for making texturing easier, aligning details properly (as shown in the guide), and maintaining proper density across assets. 

    To address your broader questions in a more long-form way: It depends. Everything you do is within the context of the larger goal. If you're trying to make a portfolio piece of a warehouse scene then you don't need a modular kit. You need a modular kit if you're trying to make a dozen warehouses while under deadline from your art director. Even then, there are cases where you still don't have to use a kit. You could do something like poopie said where you just use modular props or decor to make one building look like several. 

    Here's a good blog post on the modular design of Skyrim. It gets into some of the nitty-gritty of modular kits. It should be pretty geared towards your purpose because it's about rooms and hallways. But it's important to note that they designed the kit this way for their needs because their context was an open-world RPG with dungeons so this method serves their purpose but is probably extreme overkill for what you're doing. This isn't universal, it's a specific solution to a specific problem. Your problems may have solutions not presented here. Don't limit yourself or the range of solutions to your problem by only focusing on the solutions to other people's problems. 



  • Sage
    Offline / Send Message
    Sage polycounter lvl 20
    jordank95 said:
    Im working on making a modular interior kit for a warehouse that has corridors, hallways, different rooms branching from hallways etc. I can't seem to figure out the best workflow for my situation. 

    If I have an interior room wall that shares a wall with a hallway, should those be two separate meshes or should those be one modular mesh that has room interior on one side and hallway on the other?

    Should it be using a plane or a cube with a backside? How do you determine thickness of a modular wall mesh piece? 

    How do you determine the spacing? Is it fine if things snap to 10cm rather than half a meter or a full meter?

    I have my walls as 4x3 pieces currently since my walls are 3 meters high. Should I make these just 4x4 to make it easier or does height not matter? Is 4x4 better than 3x3m?

    Thanks in advance!

    Hi Jordank95.

    Wall dimensions  question: The best way to determine the needs you are talking about is to lay these pieces out in your 3D engine. Make a 3x3m pieces and compare them to the 4x4 pieces and see what works better for your project. 4x4 might be easier if you don't want to do fractions. Also you might need less pieces.

    Wall thickness is sort of easy. Look at your reference and make the wall thickness match your needs. To clarify, lets say you know the size of a door that you need to use. Your wall needs to be thick enough for the door to fit.




    Snapping value: This is general advise. Snap to a meter if possible or the highest value you can get away with. Ideally you want the user to not have to change the grid setting in the 3d engine to the smallest value because it's tedious to do this.

    Texel Density as mentioned is the size your Wall is going to be in pixels.

    Suggested Steps:
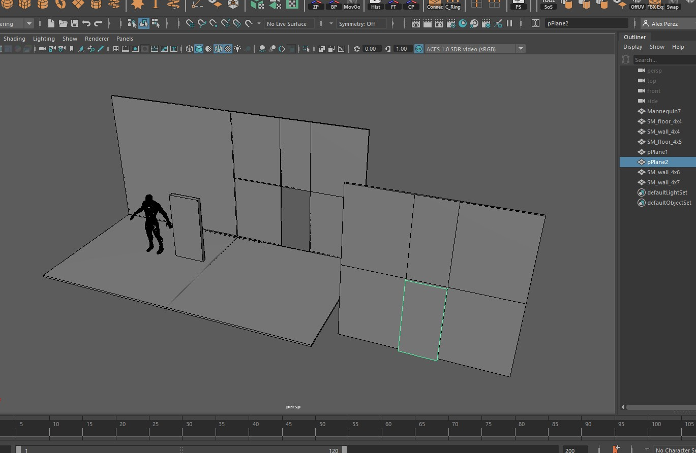
    Note: Have the character size object in the scene while you model. This will save you a lot of frustration.

    Make the largest modular parts of the warehouse first. This is a simple blockout.
    Ex: SM_Wall, SM_WallDoor, SM_Floor
    Import these parts into a 3d engine like Unreal and test the parts.
    See if you can build the warehouse
    Add extra pieces as needed. In this example I added SM_WallGate and SM_Gate
    Position the pieces where you want.
    Fix any problems that you see. Maybe the parts are not on the grid or some of the verts are off.
    Once you do this you start to detail your parts


Sign In or Register to comment.